排序
快速限流电路
当热插拔控制电路的输出发生短路时,会触发内部断路器功能并断开电路。但在内部断路器做出反应之前,刚开始的短路电流可能达到数百安培。通常热插拔控制器断路器的延迟时间是200ns至400ns,再加...
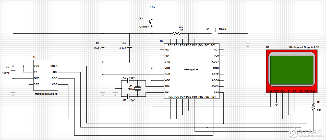
数字高度计电路
如图是一个数字高度计电路。其中MS560702BA03-50为气压传感器。 请问:该电路是如何获得海拔高度的?[rml_read_more] 解答:MS5607-02BA是一款SPI和I²C总线接口的新一代高分辨率气压传感器,分...
过压保护电路
1.瞬态总线电压会严重破坏集成电路。一个集成电路可以处理的最大电压由设计流程决定,尤其是,一些小的CMOS结构器件能处理的电压很低。瞬态或持续的过压条件将永久破坏设备。[rml_read_more] 瞬...
锂电池充电芯片TP4056的保护电路设计
TP4056是一款完整的单节锂离子电池采用恒定电流/恒定电压线性充电器。其底部带有散热片的SOP8封装与较少的外部元件数目使得TP4056成为便携式应用的理想选择。TP4056可以适合USB电源和适配器电源...
近100个电源管理集成电路大全,你想要的都在这了!
电源管理集成电路高精度抗干扰设计 本文首先分析了当前电源管理集成电路的研究状况。在对传统的电源管理芯片认真分析总结的基础上,选择基准源和振荡器这两个关键模块作为主要研究对象。针对提...
电气图的常用符号
电气图,也称电气控制系统图。图中必须根据国家标准,用统一的文字符号、图形符号及画法,以便于设计人员的绘图与现场技术人员、维修人员的识读。在电气图中,代表电动机、各种电器元件的图形符...
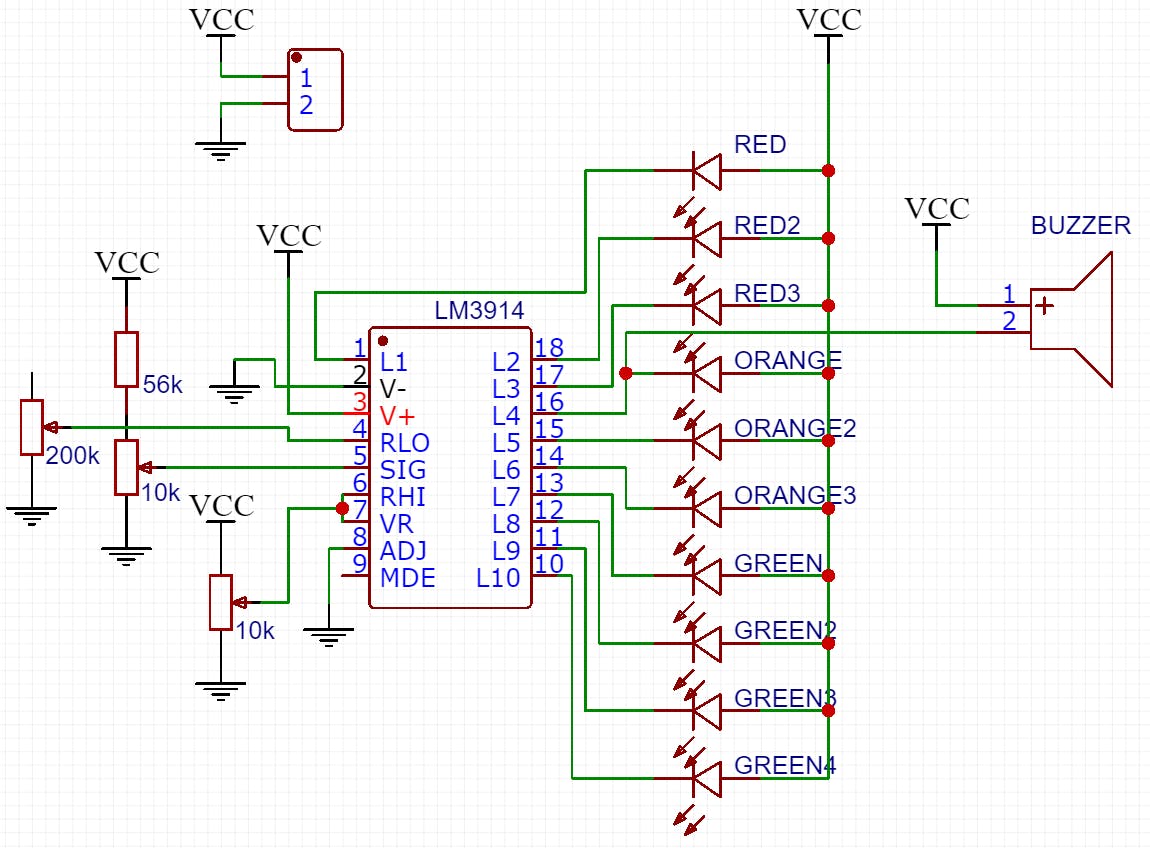
[资料] 使用LM3914制作LED电池电量指示器
描述 电池电量指示器/警报 在这个项目中,学习如何使用 LM3914 和一些 LED 制作 LED 电池电量指示器。该设备还将配备蜂鸣器,当您的电池电压过低需要充电时会提醒您。 每个 LED 代表 10%,当电...
[资料] 8通道继电器模块资料
描述 8通道继电器模块 自动化系统是那些在没有人在场的情况下工作的设备、机器或任何类型的东西,通过根据设计师强加的某些情况做出决定。 由于自动化,人类不再是操作员,而是成为监督者,只有...
[资料] 智能开关的工作原理
智能开关 这个组件的想法是通过检测主要设备(Master)的关闭来获得一系列设备的自动关闭。例如,如果我们将 PC 的 CPU 连接到该电路的主插座,将其余设备(显示器、打印机、扫描仪等)连接到辅...






![[资料] 使用LM3914制作LED电池电量指示器-曙光学习苑](https://www.zgqtz.com/wp-content/uploads/2022/10/poYBAGL65reAdANMAAH91gy6FNc226.png)
![[资料] 8通道继电器模块资料-曙光学习苑](https://www.zgqtz.com/wp-content/uploads/2022/10/pYYBAGL6572AO8v6AADFZ9x28Jo689.jpg)
![[资料] 智能开关的工作原理-曙光学习苑](https://www.zgqtz.com/wp-content/uploads/2022/10/poYBAGL65leAJXcAAAEgdIir8a0835.jpg)
![[资料] 使用ne555和cd4017的警用闪光灯-曙光学习苑](https://www.zgqtz.com/wp-content/uploads/2022/10/pYYBAGL65t6ABCslAAAvYa0jGrY734.png)
